
¿QUÉ ES EL SII DE LA AEAT?
¿Cómo se gestiona actualmente el IVA?
El IVA se gestiona a partir de la información facilitada por los sujetos pasivos y del resto de información obtenida por la AEAT.
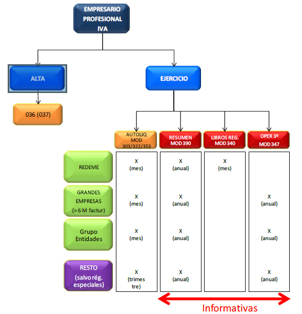
Por lo que respecta a las obligaciones informativas y de autoliquidación principales en el IVA (se excepcionan las relativas a los regímenes especiales, salvo el del Grupo de Entidades por su incidencia en el SII como veremos), en el cuadro siguiente se muestran las relativas al alta del contribuyente y a las correspondientes al ejercicio de su actividad empresarial o profesional.
A continuación se muestra gráficamente todas y cada una de las autoliquidaciones y declaraciones informativas que deben presentar los sujetos pasivos del IVA dependiendo del régimen de tributación en el que se encuentren. Se han sombreado en verde y naranja las declaraciones informativas, ya que, como veremos posteriormente, el nuevo SII implica la supresión de las mismas para los sujetos pasivos acogidos al nuevo sistema.
Al margen de lo anterior, los sujetos pasivos están obligados a llevar los siguientes Libros Registros de IVA:
· Libro Registro de Facturas emitidas
· Libro Registro de Facturas recibidas
· Libro Registro de Operaciones Intracomunitarias
· Libro Registro de Bienes de Inversión
¿Qué es el Suministro Inmediato de Información (SII)?
Se trata de un cambio del sistema de gestión actual del IVA que lleva 30 años funcionando, pues se pasa a un nuevo sistema de llevanza de los libros registro del Impuesto sobre el Valor Añadido a través de la Sede Electrónica de la AEAT, mediante el suministro cuasi inmediato de los registros de facturación.
De esta forma, el nuevo SII permite acercar el momento del registro o contabilización de las facturas al de la realización efectiva de la operación económica que subyace a las mismas.
¿Por qué se implanta el Suministro Inmediato de Información (SII)?
Porque la situación tecnológica actual permite su implementación en este momento, para mejorar en el control tributario y la asistencia al contribuyente.
¿Afecta el SII a todos los sujetos pasivos del IVA?
Por el momento, el nuevo SII será aplicable con carácter obligatorio a los sujetos pasivos que actualmente tienen obligación de autoliquidar el IVA mensualmente (unos 63.000 obligados):
· Inscritos en el REDEME (Registro de Devolución Mensual del IVA)
· Grandes Empresas (facturación superior a 6 millones de €)
· Grupos de IVA
El nuevo SII también será aplicable a los sujetos pasivos que, voluntariamente, decidan acogerse al mismo (optando en el modelo 036 en el mes de noviembre anterior al año en el que vaya a surtir efecto o en el momento de presentar la declaración censal de inicio de actividad, en su caso). No obstante, para el ejercicio 2017 la opción puede ejercitarse en el mes de junio de 2017.
Líneas Básicas de Funcionamiento del SII
Los sujetos pasivos acogidos al SII están obligados llevar a través de la Sede electrónica de la AEAT, mediante el suministro electrónico de los registros de facturación, los siguientes Libros Registro:
· Libro registro de facturas expedidas.
· Libro registro de facturas recibidas.
· Libro registro de bienes de inversión.
· Libro registro de determinadas operaciones intracomunitarias.
Para ello, deben remitir a la AEAT los detalles sobre su facturación, con cuya información se irán configurando casi en tiempo real los distintos Libros Registro.
El envío de esta información se realizará por vía electrónica, concretamente mediante Servicios Web basados en el intercambio de mensajes XML.
La estructura de este envío tendrá una cabecera común con la información del titular de cada libro registro, así como la información del ejercicio y período en el que se registran dichas operaciones. A esta cabecera le acompañará un bloque con el contenido de las facturas.
El suministro de esta información se realizará conforme con los campos de registro que apruebe el Ministro de Hacienda y Función Pública a través de la correspondiente Orden Ministerial.
¿Hay que enviar las facturas a la AEAT?
No. Esta suele ser una de las cuestiones que genera más confusión en quienes analizan por primera vez el nuevo SII.
Lo que hay que remitir son los campos de los registros de facturación que se concreten en la correspondiente Orden Ministerial, respecto de la información a que se refiere el Reglamento del IVA, en la redacción dada por el Real Decreto 596/2016, de 2 de diciembre.
¿Cuándo hay que enviar los registros de facturación a la AEAT?
En 2017 y, de forma excepcional, los registros de facturación del periodo comprendido entre el 1 de enero y el 30 de junio de 2017 deben remitirse en el segundo semestre de 2017 (desde 1 de julio a 31 de diciembre). A partir de 1 de julio de 2017:
A) Facturas Expedidas
En el plazo de cuatro días naturales desde la expedición de la factura, salvo que se trate de facturas expedidas por el destinatario o por un tercero, en cuyo caso, dicho plazo será de ocho días naturales. En ambos supuestos el suministro deberá realizarse antes del día 16 del mes siguiente a aquel en que se hubiera producido el devengo del Impuesto correspondiente a la operación que debe registrarse.
B) Facturas Recibidas
En un plazo de cuatro días naturales desde la fecha en que se produzca el registro contable de la factura y, en todo caso, antes del día 16 del mes siguiente al periodo de liquidación en que se hayan incluido las operaciones correspondientes.
En el caso operaciones de importación, los cuatro días naturales se deberán computar desde que se produzca el registro contable del documento en el que conste la cuota liquidada por las aduanas y en todo caso antes del día 16 del mes siguiente al final del periodo al que se refiera la declaración en la que se hayan incluido.
C) Operaciones Intracomunitarias
En un plazo de cuatro días naturales, desde el momento de inicio de la expedición o transporte, o en su caso, desde el momento de la recepción de los bienes a que se refieren.
D) Información sobre Bienes de Inversión
Dentro del plazo de presentación del último periodo de liquidación del año (hasta el 30 de enero). Hay que tener en cuenta que en el cómputo del plazo de cuatro u ocho días naturales a que se refieren los apartados anteriores, se excluirán los sábados, los domingos y los declarados festivos nacionales.
¿Hay que enviar la misma información que actualmente se incluye en los Libros Registros de IVA?
No, se trata de enviar determinada información que actualmente se encuentra en dos sitios diferentes (Libros Registros de IVA y Facturas) a la Sede Electrónica de la AEAT, desentendiéndose el obligado tributario de la llevanza de los actuales Libros Registro de IVA, como se puede apreciar en el siguiente esquema. Asimismo, se suministrará determinada información con trascendencia tributaria que hasta ahora se incluía en los modelos 340 y 347 (artículos 33 a 36 del RGAT):
La información relativa al Libro Registro de Facturas Expedidas que debe comunicarse a la AEAT a través del nuevo S.I.I. (contenida tanto en los Libros Registro actuales como en los campos de las propias facturas) es la que se muestra a continuación:
Por su parte, la información relativa al Libro Registro de Facturas Recibidas que debe comunicarse a la AEAT a través del nuevo S.I.I. (contenida tanto en los Libros Registro actuales como en los campos de las propias facturas) es la siguiente:
La exoneración de la obligación de presentar el modelo 340 se aplica a partir del periodo correspondiente a julio de 2017, en la medida en que es a partir de dicha fecha cuando es de aplicación el nuevo SII.
¿Cuáles son las ventajas para el contribuyente el nuevo SII?
El nuevo SII conlleva para el contribuyente las siguientes ventajas:
· Se dispondrá de información de calidad en un intervalo de tiempo suficientemente corto como para agilizar el sistema de gestión del IVA.
· Obtención de “Datos Fiscales”, ya que el contribuyente dispondrá en la Sede electrónica de la AEAT de un Libro Registro “declarado” y otro “contrastado” con la información de contraste procedente de terceros que pertenezcan al colectivo de este sistema o de la base de datos de la AEAT. Los contribuyentes podrán contrastar dicha información antes de la finalización del plazo de presentación de su declaración mensual de IVA. El contribuyente tendrá la posibilidad de corregir los errores cometidos en los envíos sin necesidad de ser requerido por la AEAT para ello.
· Disminución de los requerimientos de información por parte de la AEAT, ya que muchos de los requerimientos actuales tienen por objeto solicitar los Libros registro, las facturas o datos contenidos en las mismas para comprobar determinadas operaciones.
· Moderniza y estandariza la forma de llevar los tradicionales Libros Registro de IVA.
· Reducción de las obligaciones formales, suprimiendo la obligación de presentación de los modelos 347, 340 y 390.
· Reducción de los plazos de realización de las devoluciones, al disponer la AEAT de la información en tiempo casi real y de mayor detalle sobre las operaciones.
· Los contribuyentes incluidos en el nuevo sistema verán ampliados en 10 días los plazos de presentación e ingreso de sus autoliquidaciones periódicas del de IVA.
A continuación se muestra gráficamente las obligaciones formales resultantes del nuevo SII:

¿Cuándo será de aplicación el nuevo SII?
Durante el primer semestre de 2017 está previsto que comience una fase voluntaria en la que un grupo de empresas participarán en una prueba piloto. A partir del 1 de Julio de 2017 comenzará la aplicación obligatoria de este sistema tanto para aquellos sujetos pasivos incluidos de forma obligatoria, como para aquellos que opten voluntariamente.
¿Qué ocurre con la información correspondiente al primer semestre de 2017?
Que debe ser remitida a la sede electrónica de la AEAT entre el 1 de julio y el 31 de diciembre de 2017.